○美咲町個人情報の保護に関する法律施行条例施行規則
令和5年3月31日
規則第19―3号
(趣旨)
第1条 この規則は、個人情報の保護に関する法律(平成15年法律第57号。以下「法」という。)、個人情報の保護に関する法律施行令(平成15年政令第507号。以下「令」という。)及び美咲町個人情報の保護に関する法律施行条例(令和5年美咲町条例第1号。以下「条例」という。)の施行に関し必要な事項を定めるものとする。
(定義)
第2条 この規則において使用する用語は、法、令及び条例において使用する用語の例による。
2 写しを送付で受ける者は、前項に規定する額のほか、当該送付に係る料金に相当する額を負担するものとする。
3 前2項の費用は、前納しなければならない。ただし、町長がやむを得ない理由があると認めるときは、この限りでない。
(写しの送付に要する費用の納付の方法)
第4条 令第28条第4項の規則で定める方法は、次に掲げる方法とする。
(1) 郵便切手又は町長が定めるこれに類する証票で納付する方法
(2) その他町長が指定する方法
(運用状況の公表)
第5条 条例第5条の規定による公表は、開示請求、訂正請求及び利用停止等請求の件数、開示決定等、訂正決定等及び利用停止等決定等の状況、審査請求の状況その他必要な事項について、美咲町広告式条例(平成17年美咲町条例第3号)別表の掲示場に掲示して行うものとする。
(個人情報の保護に関する文書の様式)
第6条 法、令及び個人情報の保護に関する法律施行規則(平成28年個人情報保護委員会規則第3号)の施行のために必要な文書の様式は、別に定めるもののほか、別表第2に掲げるところによるものとする。
附則
(施行期日)
1 この規則は、デジタル社会の形成を図るための関係法律の整備に関する法律(令和3年法律第37号)附則第1条第7号に掲げる規定(同法第51条の規定に限る。)の施行の日(令和5年4月1日)から施行する。
(美咲町個人情報保護条例施行規則の廃止)
2 美咲町個人情報保護条例施行規則(平成17年美咲町規則第17号)は、廃止する。
別表第1(第3条関係)
区分 | 単位 | 金額 | ||
文書、図書及び写真 | モノクロ | A3判 | 片面刷り1枚 | 30円 |
両面刷り1枚 | 40円 | |||
A4判及び B4判 | 片面刷り1枚 | 20円 | ||
両面刷り1枚 | 30円 | |||
カラー | A3判以下 | 片面刷り1枚 | 50円 | |
両面刷り1枚 | 100円 | |||
その他のもの | 町長が別に定める方法及び実費相当額 | |||
備考
1 写しの作成方法は、乾式複写機によるものとする。
2 用紙の規格は、日本産業規格による。
3 この表により難い場合の費用の額は、当該写しの作成に要する費用の実費に相当する額とする。
別表第2(第6条関係)
区分 | 様式名 | 根拠規定 |
1 | 個人情報ファイル簿(様式第1号) | 法第75条 |
2 | 保有個人情報開示請求書(様式第2号) | 法第77条第1項 |
3 | 保有個人情報開示決定通知書(様式第3号) | 法第82条第1項 |
4 | 保有個人情報の開示の実施方法等申出書(様式第4号) | 法第87条第3項 |
5 | 保有個人情報の開示をしない旨の決定通知書(様式第5号) | 法第82条第2項 |
6 | 保有個人情報開示決定等期限延長通知書(様式第6号) | 法第83条第2項 |
7 | 保有個人情報開示決定等期限特例延長通知書(様式第7号) | 法第84条 |
8 | 他の実施機関への開示請求事案移送書(様式第8号) | 法第85条第1項 |
9 | 開示請求者への開示請求事案移送通知書(様式第9号) | 法第85条第1項 |
10 | 第三者意見照会書(法第86条第1項適用)(様式第10号) | 法第86条第1項 |
11 | 第三者意見照会書(法第86条第2項適用)(様式第11号) | 法第86条第2項 |
12 | 保有個人情報の開示決定等に関する意見書(様式第12号) | 法第86条 |
13 | 開示決定通知を行った旨の反対意見書提出者への通知書(様式第13号) | 法第86条第3項 |
14 | 保有個人情報訂正請求書(様式第14号) | 法第91条第1項 |
15 | 保有個人情報訂正決定通知書(様式第15号) | 法第93条第1項 |
16 | 保有個人情報の訂正をしない旨の決定通知書(様式第16号) | 法第93条第2項 |
17 | 保有個人情報訂正決定等期限延長通知書(様式第17号) | 法第94条第2項 |
18 | 保有個人情報訂正決定等期限特例延長通知書(様式第18号) | 法第95条 |
19 | 他の実施機関への訂正請求事案移送書(様式第19号) | 法第96条第1項 |
20 | 訂正請求者への訂正請求事案移送通知書(様式第20号) | 法第96条第1項 |
21 | 保有個人情報提供先への訂正決定通知書(様式第21号) | 法第97条 |
22 | 保有個人情報利用停止請求書(様式第22号) | 法第99条第1項 |
23 | 保有個人情報利用停止決定通知書(様式第23号) | 法第101条第1項 |
24 | 保有個人情報の利用停止をしない旨の決定通知書(様式第24号) | 法第101条第2項 |
25 | 保有個人情報利用停止決定等期限延長通知書(様式第25号) | 法第102条第2項 |
26 | 保有個人情報利用停止決定等期限特例延長通知書(様式第26号) | 法第103条 |
27 | 委任状(個人情報に係る開示請求用)(様式第27号) | 令第22条第3項 |
28 | 委任状(特定個人情報に係る開示請求用)(様式第28号) | 令第22条第3項 |
29 | 委任状(訂正請求用)(様式第29号) | 令第29条において準用する令第22条第3項 |
30 | 委任状(特定個人情報に係る訂正請求用)(様式第30号) | 令第29条において準用する令第22条第3項 |
31 | 委任状(利用停止請求用)(様式第31号) | 令第29条において準用する令第22条第3項 |
32 | 委任状(特定個人情報に係る利用停止請求用)(様式第32号) | 令第29条において準用する令第22条第3項 |
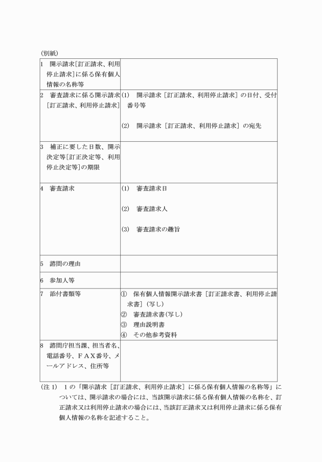
33 | 諮問書(開示決定等)(様式第33号) | 法第105条第3項の規定により読み替えて準用する同条第1項 |
34 | 諮問書(訂正決定等)(様式第34号) | 法第105条第3項の規定により読み替えて準用する同条第1項 |
35 | 諮問書(利用停止決定等)(様式第35号) | 法第105条第3項の規定により読み替えて準用する同条第1項 |
36 | 諮問書(開示請求・訂正請求・利用停止請求に係る不作為)(様式第36号) | 法第105条第3項の規定により読み替えて準用する同条第1項 |
37 | 諮問をした旨の通知書(審査請求人等)(様式第37号) | 法第105条第3項の規定により読み替えて準用する同条第2項 |

















































