○美咲町家庭的保育事業等の認可手続等に関する要綱
平成28年12月28日
告示第72号
(趣旨)
第1条 この告示は、児童福祉法(昭和22年法律第164号。以下「法」という。)第34条の15第2項に規定する家庭的保育事業、小規模保育事業、居宅訪問型保育事業及び事業所内保育事業の認可並びに子ども・子育て支援法(平成24年法律第65号)第43条第1項に規定する確認の手続きについて必要な事項を定める。
(認可の申請)
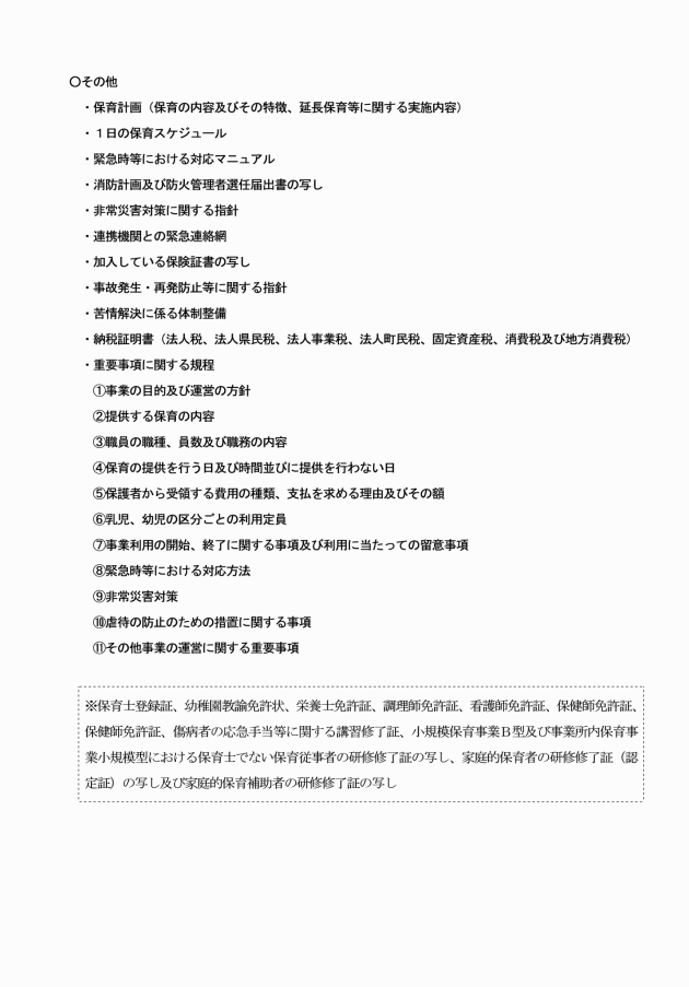
第2条 法第34条の15第2項の規定により、家庭的保育事業等設置認可を受けようとする者は、家庭的保育事業等設置認可申請書(様式第1号)に必要な書類を添えて町長に提出しなければならない。
2 前項に規定する申請を行おうとする者は、事務を円滑かつ適正に行うため、事前に協議を行わなければならない。
(認可の基本方針)
第3条 町長は、前条の申請があったときは、法第34条の15第3項による審査の結果に基づき、同条第5項の規定により同条第2項の認可をするものとする。
2 町長は、前項の規定に関わらず、法第34条の15第5項のただし書の規定に該当すると認めるときは、同条第2項の認可をしないことができる。
(確認及び立ち入り調査)
第6条 家庭的保育事業者等は、町長が当該施設に対し、定期的に行う一般立入調査及び必要と認めるときに行う特別立入調査(以下「立入調査」という。)に協力しなければならない。
2 立入調査は、調査の期日その他必要な事項を家庭的保育事業者等に事前に通知し行うものとする。ただし、緊急の必要があるときは、この限りでない。
(指導及び改善の勧告)
第7条 町長は、前条に規定する立入調査の結果、児童の処遇等に適切を欠くと認める家庭的保育事業者等に対して、必要な指導及び改善の勧告(以下、「勧告等」という。)を行うものとする。
2 町長は、前項の勧告等を行ったときは、事後適当な時期に報告を求め、又は立入調査を行い、改善を確認するものとする。
(廃止又は休止の申請等)
第8条 家庭的保育事業者は事業を廃止、又は休止する場合は法第34条の15第7項に基づき、家庭的保育事業等(廃止・休止)申請書(様式第6号)に必要書類を添付し、町長に提出しなければならない。
(事業の制限若しくは停止又は認可の取消し)
第9条 町長は、法第34条の17第4号及び第58条第2項の規定により、事業の制限若しくは停止し、又は認可の取消しを行うことができる。
2 家庭的保育事業者は、前項に規定する事業の制限若しくは停止、又は認可の取消しを受けたときは、利用者に不利益が生じないように適切な措置を講ずるものとする。
(委任)
第10条 この要綱に定めるもののほか、必要な事項は、町長が別に定める。
附則
この告示は、公布の日から施行し、平成28年4月1日から適用する。
附則(令和4年3月30日告示第31号)
この告示は、令和4年4月1日から施行する。





















