○美咲町保育の必要性の認定に関する規則
平成26年12月26日
規則第36号
(趣旨)
第1条 この規則は、子ども・子育て支援法(平成24年法律第65号。以下「法」という。)第20条第3項及び政令に基づき、保育の必要性の基準その他教育・保育給付認定に関し、必要な事項を定めるものとする。
(定義)
第2条 この規則における用語の意義は、法において使用する用語の例による。
(保育の必要性の基準)
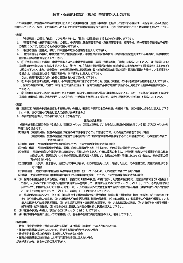
第3条 町長は、小学校就学前子どものうちその保護者のいずれもが次の各号のいずれかの事由(以下「保育の必要性の基準」という。)に該当するものを法第19条第1項第2号又は第3号に掲げる小学校就学前子ども(以下「保育を必要とする子ども」という。)とする。
(1) 就労(フルタイムのほか、パートタイム、夜間、居宅内の労働など、基本的にすべての就労を含む。)
(2) 妊娠又は出産
(3) 保護者の疾病又は障害
(4) 同居又は長期入院等をしている親族の介護又は看護
(5) 災害復旧
(6) 求職活動(起業準備を含む。)
(7) 就学(職業訓練学校等における職業訓練を含む。)
(8) 虐待又はDVのおそれがあること。
(9) 育児休業取得中に、既に保育を利用している子どもがいて継続利用が必要であること。
(10) 前各号に掲げる事由に類する状態であると町長が認める場合
(認定の手続き)
第4条 保護者は、保育の必要性の認定を受けようとするときは、教育・保育給付認定(現況)申請書(別記様式)(以下「申請書」という。)を所管担当課(以下「担当課」という。)に提出しなければならない。
2 担当課は、前項の申請に当たって必要があると認めたときは、保護者及びその家族の勤務状況その他審査に必要な事項に関する書類の提出を保護者に求めることができる。
3 担当課は、第1項の申請書の提出があったときは、保育の必要性について認定し、又は却下し、その旨を保護者へ通知するものとする。
(保育必要量の区分)
第5条 町長は、保育必要量を次に掲げる時間により区分するものとする。
(1) 保育標準時間 1月当たり212時間を超えて292時間まで
(2) 保育短時間 1月当たり212時間まで
(優先保育の基準)
第6条 保育を必要とする子どものうち優先的に保育を行う必要があると認められる者は、当該子どもが次の各号のいずれかの事由に該当するものとする。
(1) 母子及び父子並びに寡婦福祉法(昭和39年法律第129号)第6条第1項及び第2項に規定する配偶者のいない女子及び男子に属していること。
(2) 生活保護法(昭和25年法律第144号)の規定による生活扶助を受けている世帯のうち、保護者の就労により自立が見込まれる世帯に属していること。
(3) 世帯の生計を維持するために就労していた保護者が失業し、当該保護者又はその他の保護者が速やかに就労することが必要な世帯に属していること。
(4) 虐待を受けるおそれがある状態その他社会的養護が必要な状態にあること。
(5) 障害を有していること。
(6) 保護者が育児休業後に復職し、又は復職する予定であること。
(7) 保育を受けようとする保育所等が兄弟姉妹が現に保育を受け、又は受けようとする保育所等と同一であること。
(8) 地域型保育事業による保育を受けていたこと。
(9) 前各号に掲げる事由に類すると町長が認める状態にあること。
(委任)
第7条 この規則に定めるもののほか、保育の必要性の認定に関し必要な事項は、町長が別に定める。
附則
(施行期日)
第1条 この規則は、法の施行の日(以下「法施行日」という。)から施行し、法施行日以後に保育を受ける小学校就学前子どもの保育の必要性の認定について適用する。
(準備行為)
第2条 法施行日以後に保育を受ける小学校就学前子どもの保育の必要性の認定について必要な第4条の規定による認定の手続その他の準備行為については、この規則の施行前においても、行うことができる。
附則(令和元年9月30日規則第27号)
(施行期日)
1 この規則は、令和元年10月1日から施行し、施行日以後に保育を受ける小学校就学前子どもの保育の必要性の認定について適用する。
(準備行為)
2 この規則の施行日以後に保育を受ける小学校就学前子どもの保育の必要性の認定について必要な第4条の規定による認定の手続その他の準備行為については、この規則の施行前においても行うことができる。
附則(令和4年3月30日規則第27号)
この規則は、令和4年4月1日から施行する。


