○美咲町老人福祉法施行細則
平成17年3月22日
規則第84号
(趣旨)
第1条 老人福祉法(昭和38年法律第133号。以下「法」という。)の施行については、法、老人福祉法施行令(昭和38年政令第247号)及び老人福祉法施行規則(昭和38年厚生省令第28号。以下「施行規則」という。)に定めるもののほか、この規則の定めるところによる。
(備付書類)
第2条 町長は、法第11条の規定により措置した者(以下「施設等被措置者」という。)については様式第1号の措置台帳を作成し、常に、その記載事項について整理しておかなければならない。
2 町長は、次に掲げる書類を作成し、常に、その記載事項について整理しておかなければならない。
(1) ケース番号登載簿(様式第2号)
(2) 面接(通告)記録票(様式第3号)
(3) 措置費支給台帳(様式第4号)
(4) 養護受託申出書受理簿(様式第5号)
(5) 養護受託者登録簿(様式第6号)
(6) 養護受託者台帳(様式第7号)
(居宅における介護の委託等)
第3条 町長は、法第10条の4第1項に規定する措置を行うものとし、当該措置を行ったときは、適当な事業運営が確保できると認められる社会福祉法人に委託するものとする。
(養護受託申出書等)
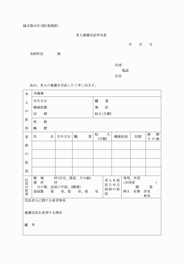
第5条 施行規則第1条の7の規定による申出は、様式第10号の老人養護受託申出書によらなければならない。
3 町長は、老人ホームに入所させ又は養護受託者に委託した者の措置を廃止するときは、様式第16号の入所(委託)解除通知書により、当該施設の長又は養護受託者に対し通知しなければならない。
4 前3項の規定は、措置の変更を行ったときに準用する。
(葬祭依頼書等)
第7条 町長は、法第11条第2項の規定によって、老人ホーム又は養護受託者にその葬祭を委託するときは、様式第17号の葬祭依頼書により、当該施設の長若しくは養護受託者に対し依頼しなければならない。
(遺留金品の取扱い)
第8条 施設等被措置者が死亡したときは、当該施設の長及び養護受託者は、直ちに遺留金品状況届(様式第19号)を町長に提出しなければならない。
3 法第27条第1項の規定による遺留金品の処分は、生活保護法施行規則(昭和25年厚生省令第21号)第22条に規定するところに準じて行わなければならない。
(要措置者通告)
第9条 民生委員その他の者は、法第10条の4第1項及び法第11条第1項の措置を要すると認められる者を発見したときは町長に通告しなければならない。この場合において、町長は、当該措置を要すると認められる者が他の市町村長の管轄に属する者であるときは、当該他の市町村長にこれを通報しなければならない。
(措置費請求書)
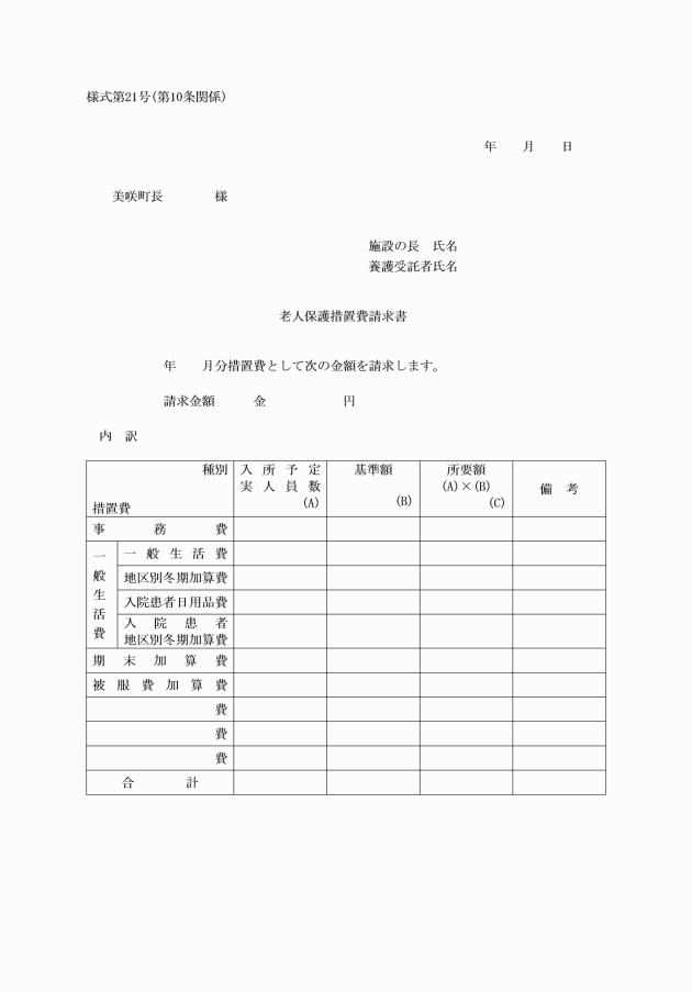
第10条 老人ホームの長及び養護受託者は、毎月分の措置費について、その月の7日までに、様式第21号の老人保護措置費請求書により、当該措置をとった町長に請求しなければならない。
2 町長は、前項の請求書を受理したときは、これを審査し、速やかに措置費を当該老人ホームの長又は養護受託者に交付しなければならない。
(措置費精算書)
第11条 老人ホームの長又は養護受託者は毎月分の措置費について、翌月の7日までに様式第22号の老人保護措置費精算書により、当該措置をとった町長に報告しなければならない。
(被措置者状況変更届)
第12条 施行規則第6条の規定による届出は、様式第23号の被措置者状況変更届によらなければならない。
(老人ホーム設置届等)
第13条 施行規則第3条第1項に規定する申請書は、老人ホーム設置認可申請書(様式第24号)によらなければならない。
(老人ホーム事業変更届等)
第14条 施行規則第4条各号に規定する事項の変更の届出は、老人ホーム事業変更届(様式第25号)によらなければならない。
(軽費老人ホーム設置届)
第15条 社会福祉法(昭和26年法律第45号)第62条第1項の規定による軽費老人ホーム(法第15条第5項の軽費老人ホームをいう。以下同じ。)の設置経営の届出は、軽費老人ホーム設置届(様式第29号)によらなければならない。ただし、軽費老人ホームのうち介護保険法(平成9年法律第123号)第8条第19号に規定する地域密着型特定施設(以下「地域密着型特定施設」という。)であるものに係るものに限る。
(軽費老人ホーム事業変更届)
第16条 社会福祉法第63条第1項の規定による軽費老人ホームに係る変更の届出は、軽費老人ホーム事業変更届(様式第30号)によらなければならない。ただし、軽費老人ホームのうち地域密着型特定施設であるものに係るものに限る。
(軽費老人ホーム廃止届)
第17条 社会福祉法第64条の規定による軽費老人ホームの廃止の届出は、軽費老人ホーム廃止届(様式第31号)によらなければならない。ただし、軽費老人ホームのうち地域密着型特定施設であるものに係るものに限る。
(有料老人ホーム設置届等)
第18条 法第29条第1項の規定による届出は、有料老人ホーム設置届(様式第32号)によらなければならない。ただし、軽費老人ホームのうち地域密着型特定施設であるものに係るものに限る。
附則
(施行期日)
1 この規則は、平成17年3月22日から施行する。
(経過措置)
2 この規則の施行の日の前日までに、合併前の中央町老人福祉法施行細則(平成5年中央町訓令第2号)、旭町老人福祉法施行細則(平成14年旭町細則第1号)又は柵原町老人福祉法施行細則(平成5年柵原町細則第2号)の規定によりなされた処分、手続その他の行為は、それぞれこの規則の相当規定によりなされたものとみなす。
附則(平成18年11月1日規則第79号)
この規則は、公布の日から施行する。
附則(平成19年3月28日規則第7号)
この規則は、平成19年4月1日から施行する。
附則(平成22年8月5日規則第17号)
この規則は、公布の日から施行し、平成22年4月1日から適用する。
附則(令和4年3月30日規則第25号)
この規則は、令和4年4月1日から施行する。














































